Achieving Manufacturing Perfection Through AI Agentic Vision
A global consumer electronics manufacturer partnered with myAiLabs to revolutionize quality control across 8 production facilities worldwide. Manual inspection processes were failing to catch microscopic defects, leading to costly returns and brand reputation damage. By implementing myAiLabs AI Agentic Smart Quality Control Platform, the company achieved a 74% defect detection rate, 40% reduction in quality inspection time, and 23% decrease in product returns—setting new industry benchmarks for manufacturing excellence.
🎯 The Challenge: Human Limitations in Precision Manufacturing
Manufacturing modern electronics requires microscopic precision that pushes human capabilities to their limits. Our client, producing over 2 million units monthly, relied on manual quality inspectors who could only sample 5% of production and suffered from fatigue-induced inconsistency. Defects were slipping through—from hairline PCB cracks to component misalignments invisible to the naked eye.
Critical Pain Points:
- Quality inspectors missing 1 in 4 defects due to fatigue and human error
- Bottlenecks inspection slowing production throughput by 15%
- Product returns costing $8.2M annually in reverse logistics and brand damage
- Inability to trace defect patterns to upstream production issues
- Inconsistent quality standards across global facilities
🤖 The myAiLabs Solution: Orchestrated AI Agents for Zero-Defect Manufacturing
myAiLabs deployed a comprehensive network of AI agents powered by advanced computer vision and deep learning, creating an intelligent quality ecosystem that never blinks, never tires, and continuously improves.
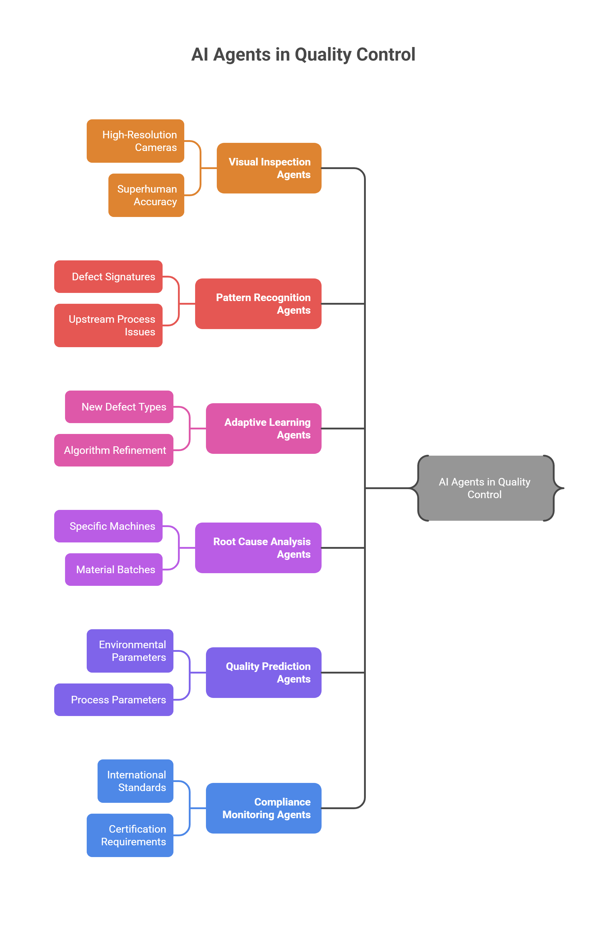
Specialized AI Agents Deployed:

Visual Inspection Agents
Analyze products using high-resolution cameras, detecting defects down to 0.01mm with superhuman accuracy.
Pattern Recognition Agents
Identify subtle defect signatures that indicate upstream process issues.
Adaptive Learning Agents
Continuously refine detection algorithms based on new defect types discovered.
Root Cause Analysis Agents
Trace defects back to specific machines, operators, or material batches.
Quality Prediction Agents
Forecast potential quality issues before production begins based on environmental and process parameters.
Compliance Monitoring Agents
Ensure all products meet international quality standards and certification requirements.
These AI agents collaborate within myAiLabs agentic framework, sharing intelligence across production lines and facilities to create a global quality network that learns from every inspection.
Implementation Journey
Deployment Timeline: 16 weeks from pilot to full production.
- Phase 1 (Weeks 1-4): Integration of computer vision systems with existing production lines.
- Phase 2 (Weeks 5-8): AI agent training on 10 million historical product images and defect patterns.
- Phase 3 (Weeks 9-12): Pilot deployment on high-volume production line with parallel human inspection.
- Phase 4 (Weeks 13-16): Full-scale rollout across all facilities with real-time quality dashboards.
The AI agentic platform now inspects 100% of production at line speed, processing over 50,000 units daily with millisecond decision times.

📈 Transformative Results
Core Performance Metrics:
- 74% defect detection rate (up from 65% with human inspection)
- 40% reduction in quality inspection time
- 23% decrease in product returns
Additional Operational Impact:
- 94% reduction in customer complaints related to quality
- $3.7M annual savings from reduced returns and warranty claims
- 26% increase in production throughput due to faster inspection
- 100% traceability of quality issues to root causes
- 6-sigma quality levels achieved across all product lines
⚙️ Technical Excellence
Advanced Capabilities:
- Multi-spectral imaging detecting invisible defects
- 3D surface analysis for dimensional accuracy
- Real-time edge computing for instant decisions
- Federated learning across global facilities
- Explainable AI for quality audit compliance
Processing Power:
- 100,000+ inspections per hour
- 0.3-second average inspection time
- 99.97% system uptime
- Sub-millimeter defect detection capability
🌐 Beyond Detection: Continuous Improvement
The AI agentic platform doesn't just inspect—it optimizes. Our AI agents identify patterns that reveal opportunities for process improvement, material optimization, and preventive maintenance. The system has helped the client:
- Reduce material waste by 19% through early defect detection
- Optimize machine calibration schedules based on quality drift patterns
- Predict and prevent quality issues before production starts
- Enable real-time quality certification for customers
The Future of Quality
The next phase includes predictive quality AI agents that adjust production parameters in real-time, supply chain quality agents that assess incoming materials, and customer feedback agents that correlate field performance with production data.
